Bij de Ham IV rotor van Hygain lopen er 8 draden van de stuurkast naar de Rotor.
Bij de oudere versies zit de rotor aangesloten met een bord met schroefklemmen.
genummerd bovenste rij 1,2,3,4 onderste rij 5,6,7,8
1 = massa
2 = 28V naar Brake Solenoid (de Rem)
3 = 1e aansluiting Potmeter
4 = aansluiting fase condensator voor motor
5 = CW aansluiting motor
6 = CCW aansluiting motor
7 = 2e aansluiting potmeter
8 = aansluiting fase condensator voor motor
Op de 1 , zijnde de massa zit zowel de Brake Solenoid, als de motor maar ook de loper (middenaftakking) van de potmeter.
Deze Potmeter loper op de massa heeft als nadeel dat kleine waardes van de potmeter niet goed kunnen worden uitgelezen door de AC spanning die op de massa aanwezig is.
Aanvankelijk dacht ik de potmeter loper te kunnen loskoppelen van massa, door de fase condensator voor motor boven in de rotor te plaatsen zouden er 2 draden naar de stuurkast vrij komen. Na de rotor te hebben geopend kwam ik tot de conclusie dat dit helaas niet mogelijk is.
De loper van de potmeter zit namelijk met een koperen strip gekoppeld met de bovenkant van de behuizing, wat gelijk staat met aan met massa koppelen.
Jan PA1TT
Ham IV rotor
Moderator: pe1br
Re: Ham IV rotor
Aj dat maakt het wel erg lastig om de potmeter los te koppelen van de AC spanning.
Misschien is het verstandig om in dit geval toch de 2de AC spanning van de trafo te gebruiken voor de sturing.
Dan is de stuurspanning elektrisch gescheiden van de hoofdspanning voor de motor en kan de loper dus bij de een aan aarde liggen en bij de andere aan de microcontroller pin.
Je kunt dit het makkelijkst bereiken door de gelijkrichter er uit te solderen en de AC pinnen omhoog te buigen, hier sluit je dan de 2de wikkeling van de trafo op aan.
De + en - kant van de gelijkrichter soldeer je wel gewoon op de print. Neemt niet weg dat je nog interferentie van de AC spanning op de microcontroller kunt krijgen tijdens het draaien (als er spanning op de motor staat).
Mocht dat zo zijn dan kun je dat met een condensator waarschijnlijk wel opvangen, elko van 1 uF van de loper naar massa op de aansluiting van de print (vlak voor de ingang van de microcontroller).
Mocht het niet lukken dat wil ik de reserve rotor wel eens van je lenen om te testen.
Misschien is het verstandig om in dit geval toch de 2de AC spanning van de trafo te gebruiken voor de sturing.
Dan is de stuurspanning elektrisch gescheiden van de hoofdspanning voor de motor en kan de loper dus bij de een aan aarde liggen en bij de andere aan de microcontroller pin.
Je kunt dit het makkelijkst bereiken door de gelijkrichter er uit te solderen en de AC pinnen omhoog te buigen, hier sluit je dan de 2de wikkeling van de trafo op aan.
De + en - kant van de gelijkrichter soldeer je wel gewoon op de print. Neemt niet weg dat je nog interferentie van de AC spanning op de microcontroller kunt krijgen tijdens het draaien (als er spanning op de motor staat).
Mocht dat zo zijn dan kun je dat met een condensator waarschijnlijk wel opvangen, elko van 1 uF van de loper naar massa op de aansluiting van de print (vlak voor de ingang van de microcontroller).
Mocht het niet lukken dat wil ik de reserve rotor wel eens van je lenen om te testen.
Re: Ham IV rotor
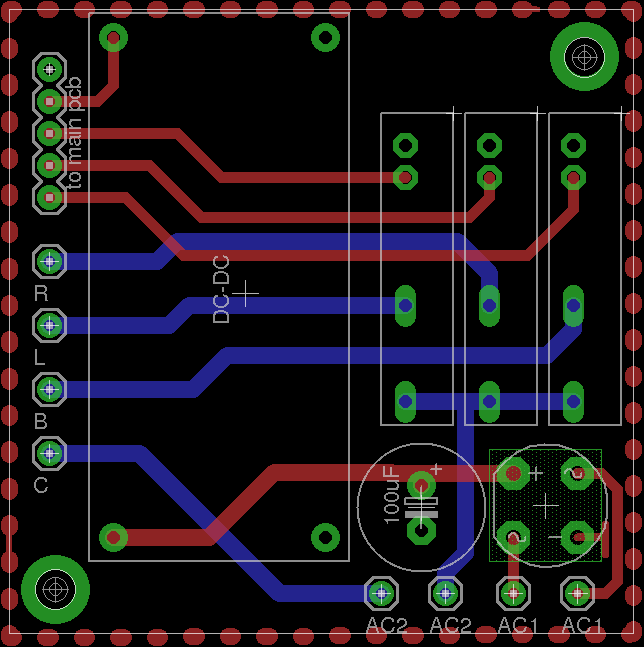
Op print V2 is de AC spanning voor de besturing apart naar buiten gebracht:

Ik heb de ham 4 rotor van Jan hier thuis gehad buiten deze wijziging on heb ik ook een low pass filter in de potmeter lijn gezet om te voorkomen dat er teveel storing op de rotor klok binnen komt:

Ik heb de ham 4 rotor van Jan hier thuis gehad buiten deze wijziging on heb ik ook een low pass filter in de potmeter lijn gezet om te voorkomen dat er teveel storing op de rotor klok binnen komt:
- Attachments
-
- HAM rotor potmeter filter.png
- (12.88 KiB) Not downloaded yet
-
- relaisbord V2.png
- (23.42 KiB) Not downloaded yet
Re: Ham IV rotor
Marco,
Ik wil het geheel graag met de komend PACC gaan uittesten.
Ik wil het geheel graag met de komend PACC gaan uittesten.